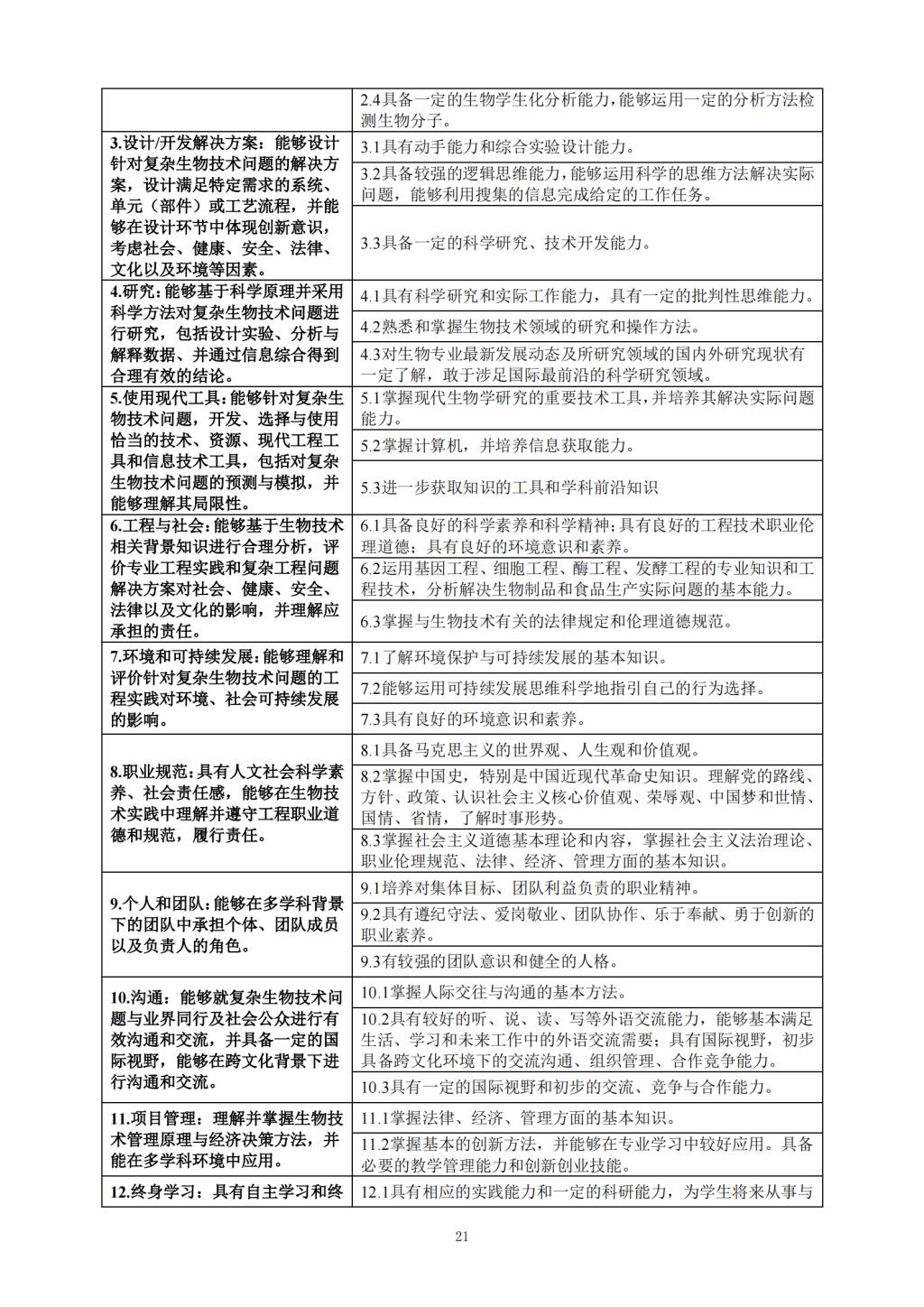
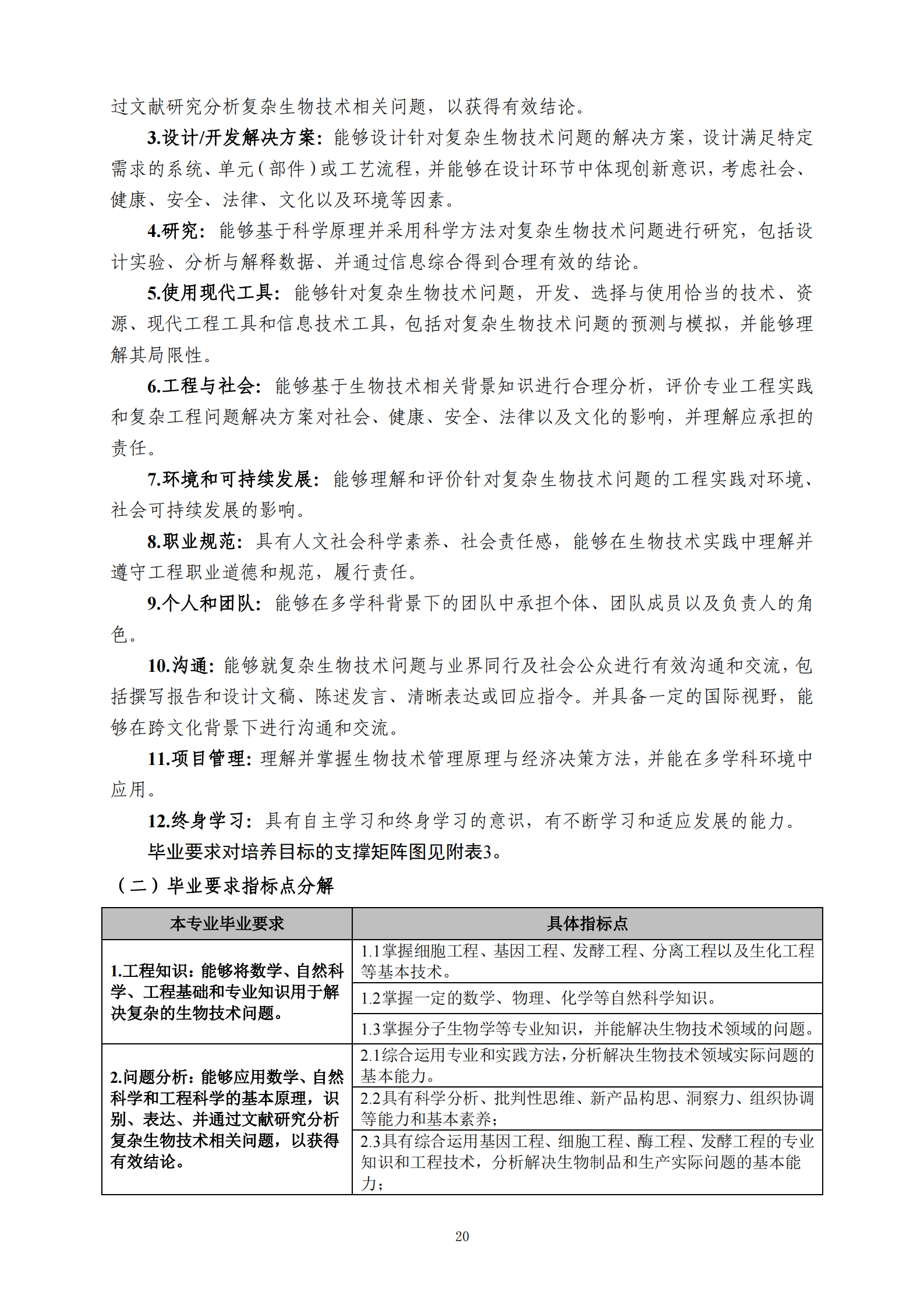
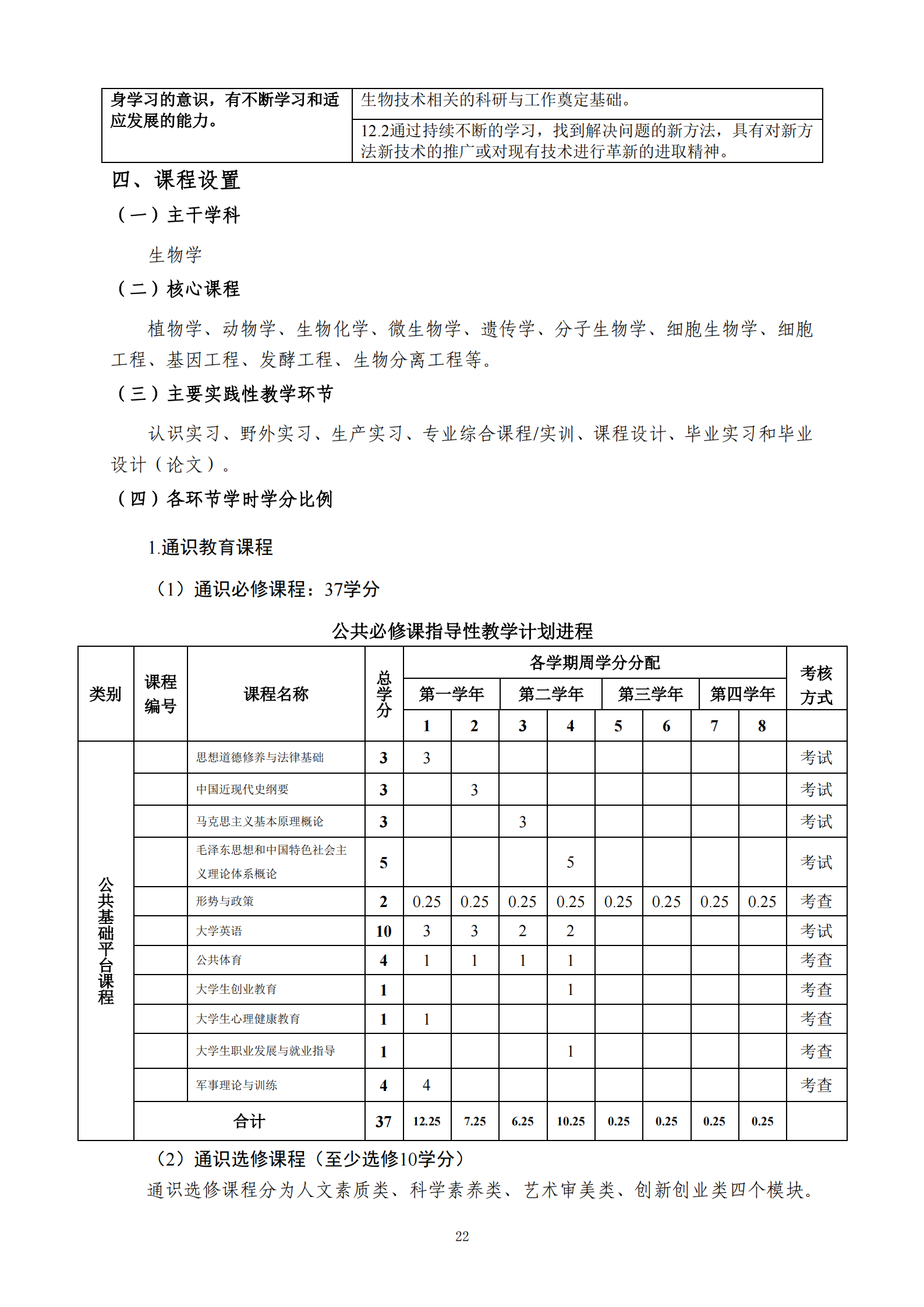
beat365在线唯一官网
加入收藏
|
English
学校首页
学院首页
学院概况
现任领导
学院简介
师资队伍
教师名录
特聘教师
专业介绍
生物科学专业(师范类)简介
食品安全与质量专业简介
生物信息专业简介
人才培养
教学计划
课程资源
师范认证
科学研究
团队与方向
科研项目
科研成果
党建工作
党务公开
主题教育
机构设置
课堂思政
课程思政
招生迎新
培养方案
考研情况
优秀校友
历年录取
学生获奖
专业介绍视频
招生计划
招生政策
招生问答
迎新集锦
联系方式
迎新宣传
毕业就业
考研情况
访企拓岗
毕业信息服务大厅
招聘公告
联系方式
团学工作
主题班会
学生风采
学生风采
微课展示
微课展示
人才建设
教学计划
课程资源
学院首页
>
人才培养
>
教学计划
> 正文
2020版生物技术专业人才培养方案
作者: 时间:2021-04-26 点击数:
上一条:
2022版生物科学专业人才培养方案
下一条:
2020版食品质量与安全专业人才培养方案
beat·365(中国区)-唯一官方网站 联系电话 0534-8985840
地址:山东省德州市德城区大学西路566号(104国道北)
邮编:253023